Project Overview:
Warrior Wagons, a non-profit organization, is dedicated to raising awareness about pediatric cancer and supporting young patients and their families in hospitals by offering personalized wagons. The initiative was inspired by the founders' gratitude for their son's care, and currently, the organization collaborates with coordinators and volunteers from four hospitals in Minnesota and Chicago. These passionate individuals work closely with the hospitals to obtain patient information and ensure the timely provision of wagons, with the ultimate goal of providing comfort and aid to those impacted by pediatric cancer.
Design Process


Discover
We collected responses based on a questionnaire created to understand the current work environment and pain points of the coordinators. We then summarized their needs, expectations and pain points based on the feedback:
Most coordinators learned about Warrior Wagons through word of mouth.
Many coordinators said they had issues with storing donation items, packing, unpacking, coordination, meeting with families, and more.
Some of them also mentioned that there is no clear information about the volunteering opportunities on the website.
Major Findings:
Design Suggestions:
To spread awareness about Warrior Wagons through newsletters and allowing users to subscribe through the website.
Having an internal communication group of coordinators will be helpful for coordination and communication.
Having responsibilities mentioned clearly on the website for volunteers and coordinators.
Sharing information on the “show support” page might be helpful.
Our team proposed a few suggestions based on the feedback gathered from the coordinator surveys. They include:
Competitive Analysis:
To redesign the current website of Warrior Wagons, we conducted a competitive analysis by comparing it with the websites of other non-profit organizations. Based on our findings, we implemented the following features:
Footer:
The current website lacked a footer, so we introduced a fixed-position footer.
FAQ's page
Created a dedicated FAQ page to address common questions from families or donors.
Subscribe Bar
Researched and implemented a "Join Our Mailing List" feature in the footer.
Inspired by successful practices from multiple websites.
Donate Page
By incorporating these improvements, we aim to enhance the user experience, provide better information organization, and facilitate easier navigation and donation processes on the Warrior Wagons website.
Define
In the define phase, we identified and established three key objectives:
To establish more connections with the hospitals and coordinators.
To be able to promote Warrior Wagons brand name via its website and social media handles.
To welcome more visitors to the website, encourage them to join the community and have a strong identity.
Objective 1
To establish more connections with the hospitals and coordinators.
Identifying the potential areas to partner with the Hospitals:
We wanted to help you establish a highlight of the journey of Warrior Wagons.
To create a premiere of what you do, your mission and how it can help you to collaborate.
Solution: A short introductory video of Warrior Wagons to help Hospitals understand your vision and mission.
Objective 2

Promote Warrior Wagons brand name via website and social media handles.
We analyzed the scope of improvement in existing social media platforms by:
Studying other NGO pages on social media
Gathered ideas by observing the current trends on social media
Analyzed how to get more engagement from the audience
A series of carousel posts on tips for families
Adding stories to “Highlights” on Instagram to showcase important aspects of Warrior Wagons' work.
Posting engaging stories to captivate the audience.
Hosting interactive live sessions once a month to facilitate Q&A and foster community engagement.
Redesigning the newsletter to deliver informative and visually appealing content.
Solution :


Objective 3
To welcome more visitors to the website, encourage them to join the community and have a strong professional identity.
We analyzed the existing website and studied the pain points.
The visual style of the website lacked a sense of structure and system.
There was no proper hierarchy of information, and many pages consisted of redundant information.
Structured the website by designing the information architecture.
Added relevant pages under each tab.
The content of the pages is concise and easy to navigate.
Visual style was enhanced and proper information hierarchy was presented.
Solution :
Develop
Current Sitemap


Our Findings:
The ‘Home’ page, ‘Donate’ page, and ‘How to Help’ pages had the same kind of information that led to the Payment page.
The ‘Contact’ page just had an email address and a form to submit queries.
The ‘How to Help’ page just had a link to all the Amazon registry entries for the Minnesota location of Mayo Clinic Hospital.
Content that included collaboration messages like volunteering to help, that needed to be discussed via a message by reaching out to Warrior Wagons was put under the ‘How to help’ page.
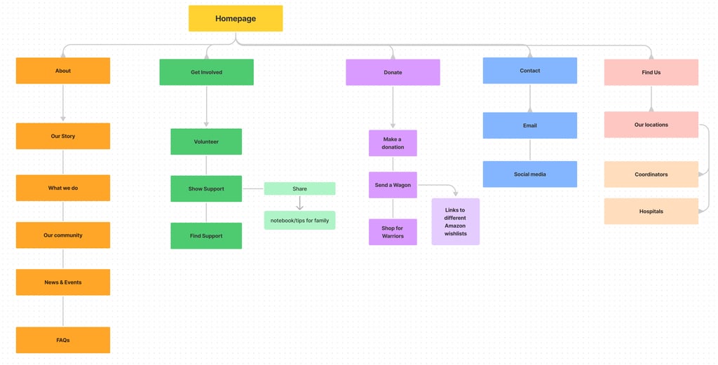
Redesigned Sitemap


Revisions:
The homepage of Warrior Wagons includes links to key pages such as 'Donate,' 'What We Do,' and 'Our Community,' along with a concise mission statement. This allows new visitors to quickly understand our purpose and cause.
The ‘Contact’ page was designed to have social media links of the non-profit, to increase engagement, along with the e-mail address and a form to submit queries.
The ‘Contact’ page was designed to have social media links of the non-profit, to increase engagement, along with the e-mail address and a form to submit queries.
‘News and Events’ is merged under the ‘About’ tab, as it does not require to be stand alone as a tab, like in the current website.
‘FAQs’ page is added under the ‘About’ tab to address the common questions of the website visitors and avoid excessive questions being asked via e-mail.
New website's 'Donate' tab features a user-friendly 'Make a Donation' page with pre-defined amounts and options for monthly, quarterly, or yearly donations.
Our 'Donate' tab now includes a 'Send a Gift' page, redirecting donors to Amazon registry links for each hospital, enabling them to make informed choices based on location.
The ‘Volunteer’ page encourages potential individuals to join the Warrior Wagons community.
A new tab called ‘Get involved’ is included and pages like ‘Volunteer’, ‘Show support’ and ‘Find support’ is included under this tab.
The ‘Show support’ pages encourages visitors to increase awareness and engagement via social media handles and urges them to connect with the community to support the families in need.
The ‘Find Support’ page, provides the families of the children, going through their cancer journey, with some tips to stay strong and cope better.
Other Changes
The footer contains links to all the pages of the website, along with the option to subscribe to receive newsletters.
The copyright statement and logo are included in the footer of each page, along with links to the social media handles of Warrior Wagons.
Deliver
Mid-Fi Prototype




Style Guide
Hi-Fi Prototype




Usability Test
The primary reason for conducting usability tests was to identify any accessibility issues that users may encounter while navigating through the redesigned website.
What did I learn?
We discovered that participants prefer to think less and donate more frequently when given the chance to select from predetermined monetary options.
The gift packages that are offered by Warrior Wagons, were more accessible. This helped us realize that people tend to donate more often if they know what they are donating or how their donation is helping the organization.
Making the hospital locations more noticeable offered us the chance to introduce your partners and give the users the chance to learn more about the potential donation locations.
Participants quickly learned how to get in touch with Warrior Wagons if they wanted to become a volunteer or a coordinator for the team.
Future Roadmap
Promote and acknowledge feedback on all the social media platforms of Warrior Wagons.
Create a “Shop for Warriors” page on the website which would promote the “Warrior Wagons’’ merchandise.
Takeaways:
As a team working on promoting 'Warriors Wagons' through social media, we recognized the importance of leveraging existing supporters and gaining more traction for the non-profit. A survey was conducted to understand the challenges faced. This survey provided us with a wealth of feedback which we used to devise a strategy to increase the reach of the organization.




